无锡市誉恒电缆有限公司

公司新闻
企业新闻
行业资讯
企业新闻

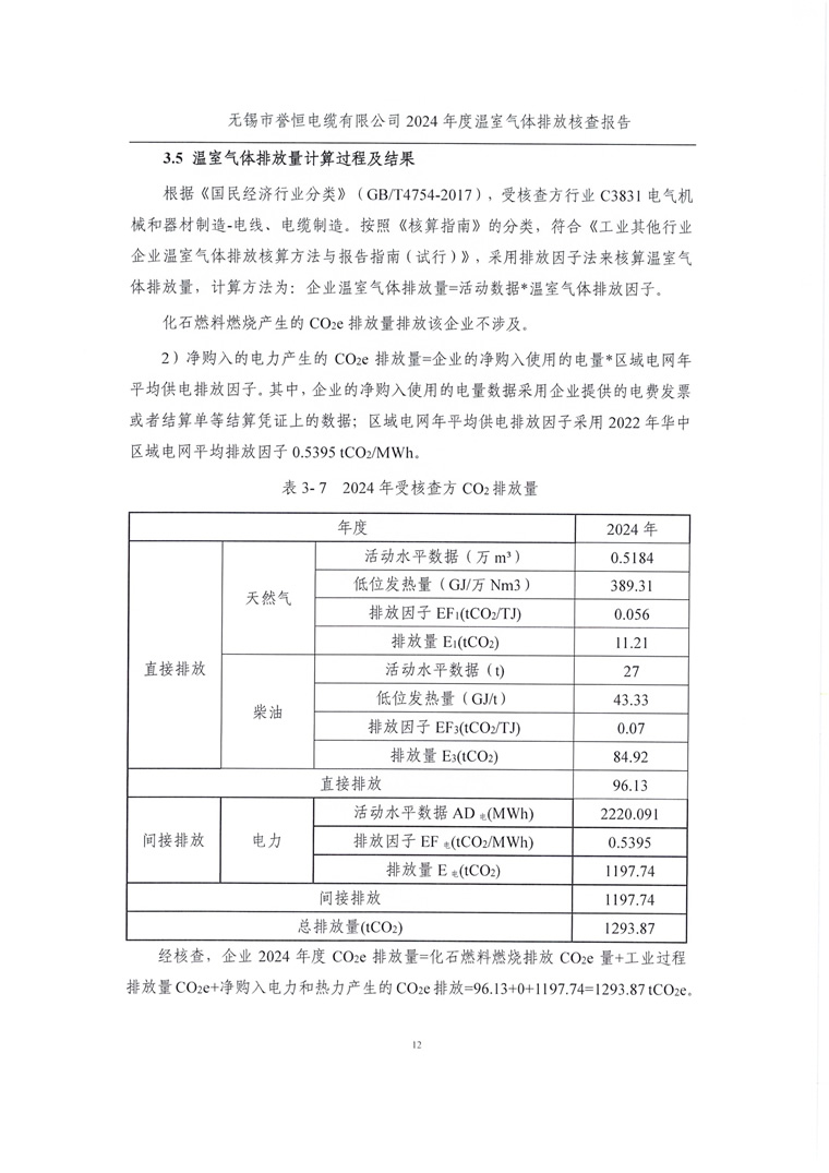
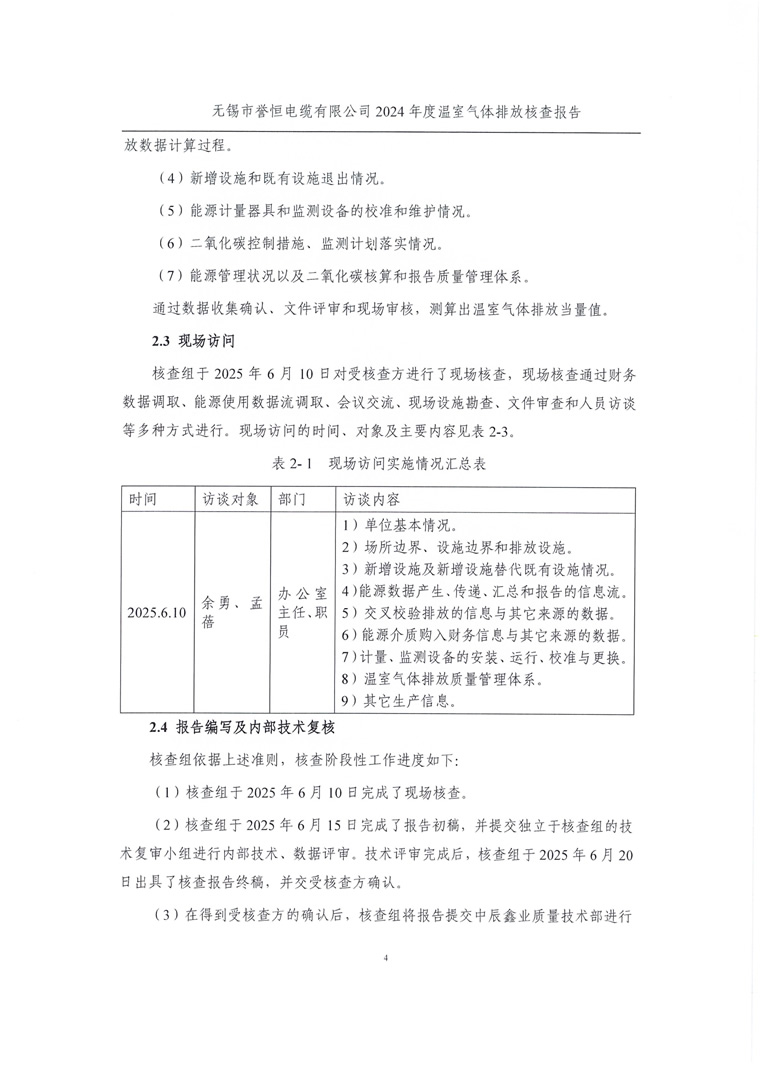
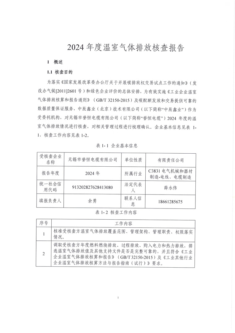
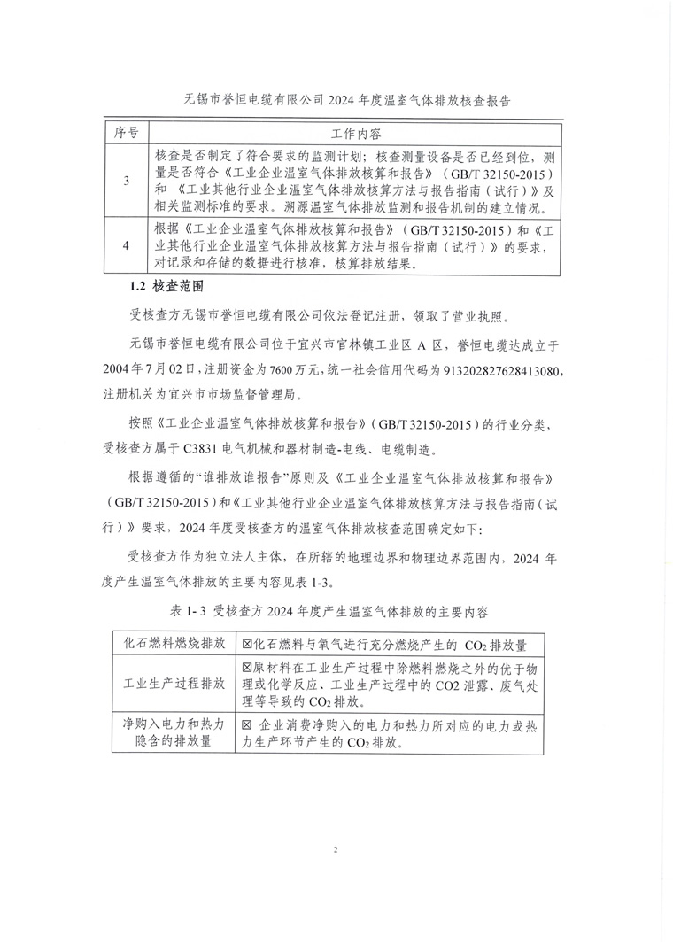
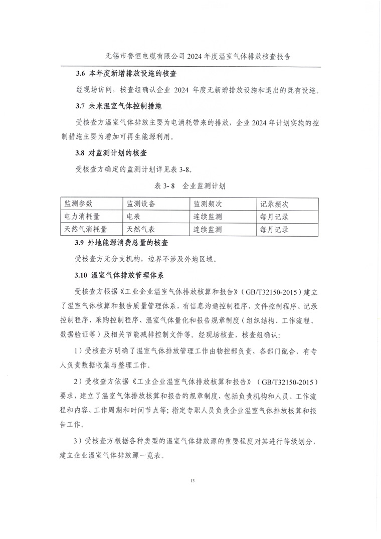
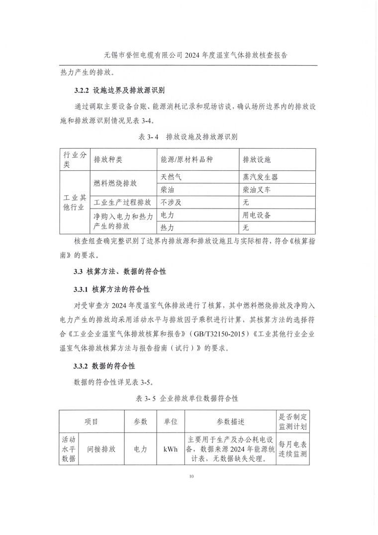
温室气体排放核查报告-无锡市誉恒电缆有限公司

发布日期:2025-08-09 |
分享
加入收藏关注:

































官方微博
分享:
微信
手机站二维码
无锡市誉恒电缆有限公司版权所有 地址:江苏省宜兴市官林镇工业A区 电话:0510-87210332 传真:0510-87211160 技术支持:氿韵传媒

产品展示

服务与支持

人力资源

产品在线订购

返回

回到顶部